Dith • Generalist Algorithm API

One API for retrieval, ranking, and signals‑aware recommendations

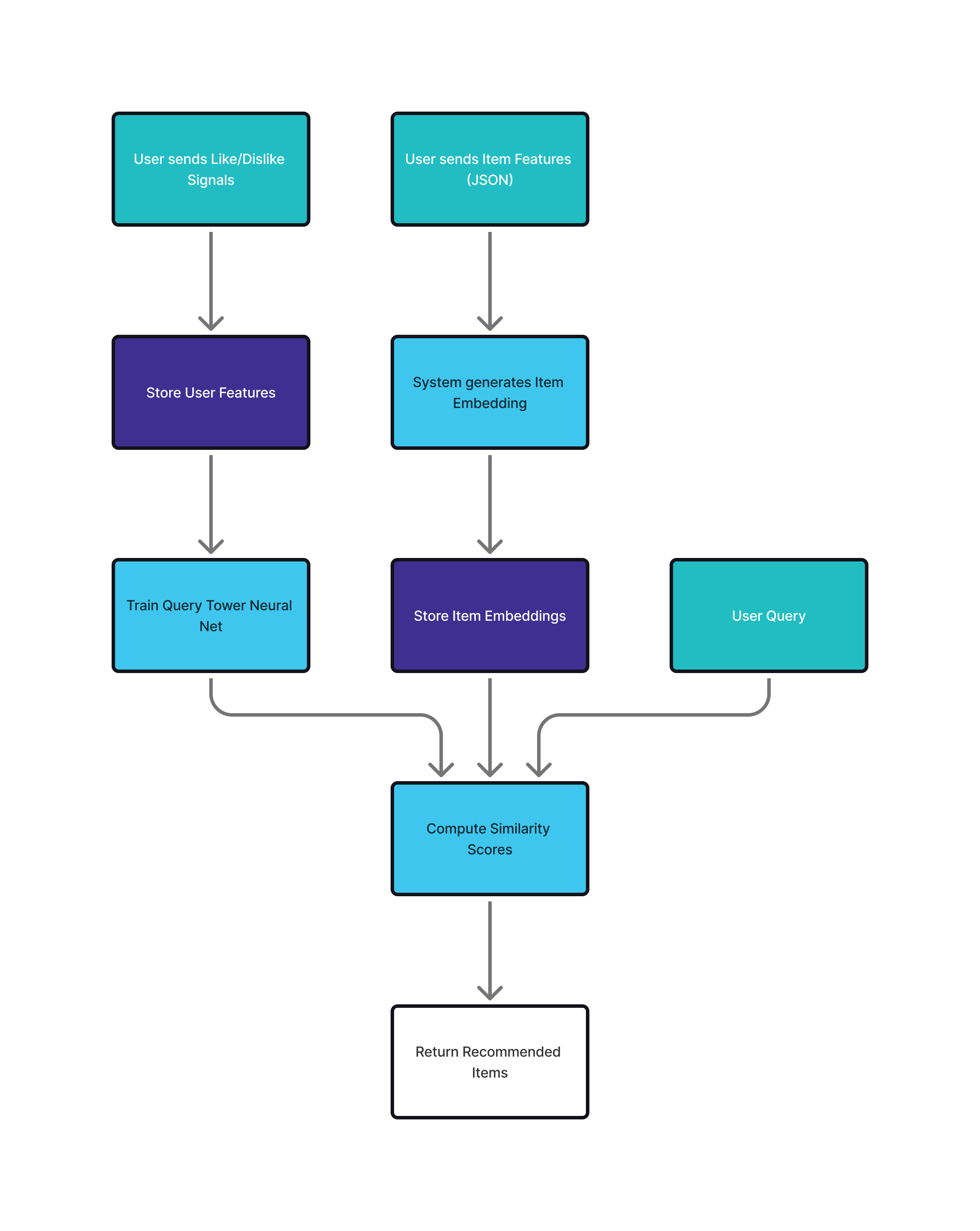
Ingest features, generate embeddings, and compute similarity with user intent baked in. Built for low latency scoring and rapid iteration on ranking logic.

System diagram

Embeddings at speed

High‑throughput embedding service with optional normalization and max‑length controls. Ideal for retrieval, clustering, and semantic filters.

Signals‑aware ranking

Blend user likes/dislikes with item vectors via centroid scoring. Defensible math, simple knobs, production‑ready latencies.

Time‑series context

Optional market and activity features (liquidity, volume, holders) for richer ranking under drift.

Design principles